πŸ“„ WhatsCloud Docs

πŸ“„ Documentations

Opt-In/Out System Guide

Overview

What is the Opt-In/Out System?

The Opt-In/Out System is a compliance and customer preference management feature that allows your customers to control whether they receive marketing messages from your business. It's not just a featureβ€”it's a legal requirement and a trust-building tool.

Legal Compliance

Your business MUST provide opt-out capabilities to comply with:

Regulation Region Requirement
WhatsApp Business Policy Global Mandatory opt-out mechanism
GDPR Europe User consent required for marketing
TCPA / CAN-SPAM USA Clear opt-out in every message
CASL Canada Express consent for commercial messages
POPIA South Africa Consent for direct marketing

Business Benefits

Beyond compliance, opt-out management provides:

  • βœ… Build Trust - Respect customer preferences
  • πŸ“ˆ Better Engagement - Focus on interested customers
  • 🎯 Quality over Quantity - Engaged audience converts better
  • πŸ›‘οΈ Account Protection - Avoid spam complaints
  • πŸ“Š Cleaner Data - Know who wants to hear from you
  • πŸ’¬ Improved Deliverability - WhatsApp favors compliant businesses

How It Works

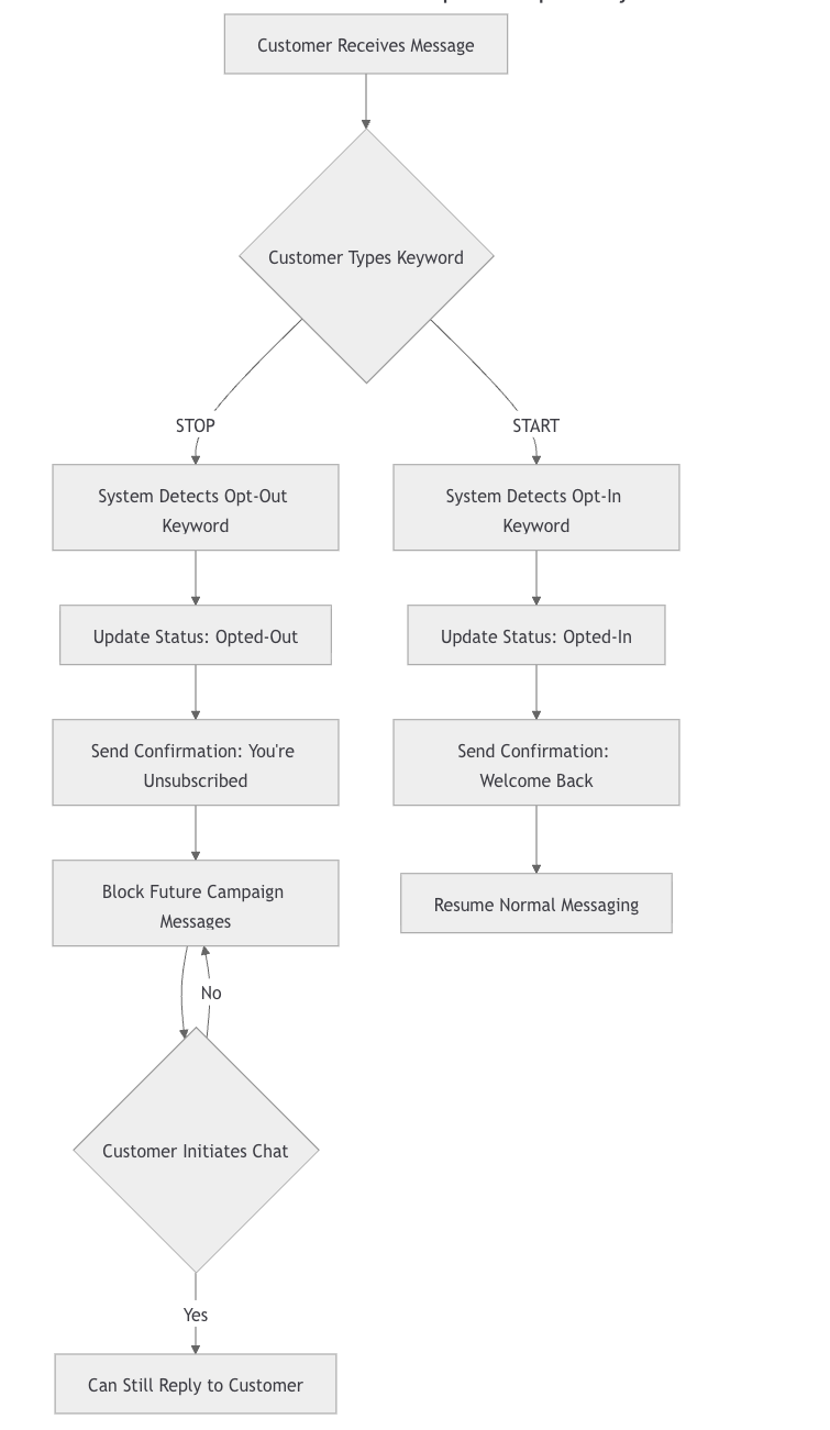
The Opt-Out/In Flow

assume that START and STOP is stored in opt in and opt out keywords

A:[Customer Receives Message]
        ⬇️
B:{Customer Types Keyword}
    B -- START 
            --> [System Detects Opt-In Keyword]
                --> [Update Status: Opted-In]
                    --> [Send Confirmation: Welcome Back]
                        --> [Resume Normal Messaging];
    B -- STOP 
            --> [System Detects Opt-Out Keyword]
                --> [Update Status: Opted-Out]
                    --> [Send Confirmation: You're Unsubscribed]
                        --> [Block Future Campaign Messages]
                            --> C:{Customer Initiates Chat?}
                            C -- No 
                                --> [Block Future Campaign Messages];
                            C -- Yes 
                                --> [Can Still Reply to Customer];
                    
Whatsapp session flow daigram seesion out

Understanding Opt-Out vs Opt-In

The Key Difference

Important Distinction

Opt-Out β‰  Blocked

  • Opt-Out: Customer doesn't want marketing campaigns
  • Blocked: All communication completely stopped

When someone Opt-Out, they're saying: Don't send me promotional messages, but I can still reach out if I need help.

Real-World Scenarios

Scenario 1: Customer Opts Out, Then Asks Question

Timeline:

  1. Customer receives campaign, replies "STOP"
  2. System marks them opted-out
  3. 2 days later: Customer texts "Hi, what's my order status?"
  4. Your bot/agent replies with order information βœ…
  5. Customer asks follow-up questions
  6. You continue helping them βœ…

Result: Communication continues normally for support. They just won't get marketing campaigns.

Scenario 2: Trying to Send Campaign to Opted-Out Customer

What Happens:

  1. You create a bulk campaign for 1,000 contacts
  2. 50 contacts are opted-out
  3. System automatically excludes those 50
  4. Campaign sends to only 950 contacts
  5. Report shows: "50 contacts skipped (opted-out)"
  6. No manual intervention needed βœ…

Result: System protects you from violating customer preferences.

Scenario 3: Opted-Out Customer Purchases Product

Timeline:

  1. Customer is opted-out from marketing
  2. They visit your website and place an order
  3. System sends order confirmation βœ…
  4. System sends shipping updates βœ…
  5. System sends delivery confirmation βœ…
  6. Does NOT send "Check out these related products" ❌

Result: Transactional messages work, promotional follow-ups don't.

Configuration Guide

WhatsCloud Opt-Out Settings

Step 1: Navigate to Opt-In/Out Settings

  1. Log in to your WhatsCloud dashboard
  2. Click Settings in the left sidebar
  3. Select Application Settings
  4. Click Opt-In/Out System

Step 2: Configure Opt-Out Keywords

What Are Opt-Out Keywords?

These are the words customers can text to stop receiving marketing messages. When the system detects ANY of these keywords, it automatically opts the customer out.

Step 3: Write Opt-Out Confirmation Message

What Is This Message?

This is the automatic response sent to customers immediately after they opt out. It confirms their action and provides instructions to opt back in if they change their mind.

Step 4: Configure Opt-In Keywords

What Are Opt-In Keywords?

These are the words an opted-out customer can text to resume receiving messages. Only works for customers who previously opted out.

Step 5: Write Opt-In Confirmation Message

What Is This Message?

Sent immediately after a customer opts back in. Welcomes them back and reminds them they can opt out again if needed.

Step 6: Save Your Configuration

  1. Click Save Changes button

  2. Wait for success confirmation: "Opt-In/Out settings saved successfully" βœ…


Manual Opt-In/Out Management

Managing Customer Preferences from Contacts Table

You can manually control opt-in/opt-out status for individual contacts directly from your contacts table, without waiting for customers to use keywords.

Manual Opt-In/Out Toggle in Contacts Table

Pro Tip

The manual toggle works alongside keyword-based opt-out. Changes are instant and will be reflected in the next campaign.


×
Enlarged Preview